How Plasticizer DINP is made? BASTONE, A Leading Manufacturer In China

DINP (Di-isononyl Phthalate) is an important phthalate-based plasticizer known for its low volatility, excellent migration resistance, and environmental safety profile compared to traditional plasticizers like DOP (Di-octyl Phthalate). The following describes a modern synthesis method uses a titanium-based catalyst system to improve efficiency and reduce environmental impact.


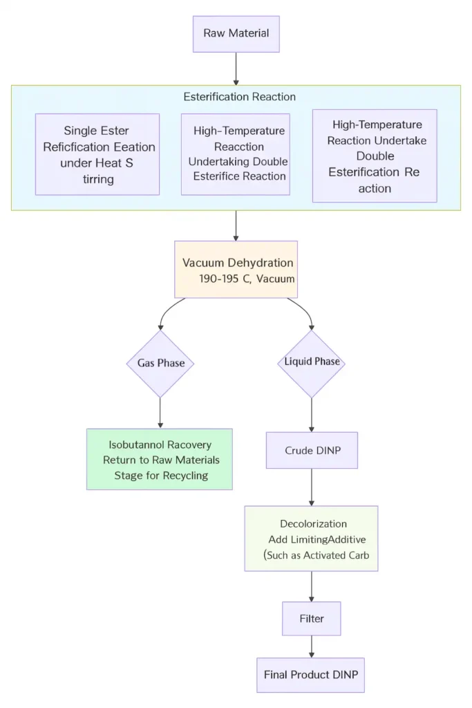
Reaction Route

The synthesis involves two steps:

  1. Mon esterification: Phthalic anhydride (PA) reacts with one molecule of isononyl alcohol (INA) to form mono-isononyl phthalate. This reaction is exothermic and occurs readily around 120ยฐC without a catalyst.
  2. Diesterification: The monoester further reacts with another molecule of isononyl alcohol to form DINP. This step is reversible and requires a catalyst and elevated temperature to drive the reaction to completion.
route of synthesis_DINP
route of synthesis_DINP

Production Process

Step 1: Monoester Formation

  • Charge a reaction vessel with 1 part phthalic anhydride and 3โ€“4 parts isononyl alcohol (molar excess to promote complete reaction).
  • Heat with stirring. The monoester forms spontaneously as temperature rises.

Step 2: Catalyst Addition

  • At 150โ€“180ยฐC, add 0.001โ€“0.002 parts (by weight relative to reactants) of a composite catalyst consisting of:
    • Solid titanium-based compound
    • Tetra-isopropyl titanate
    • Mixed in a 1:1 ratio

Step 3: Diesterification

  • Raise temperature to 225โ€“235ยฐC and maintain for 2โ€“3 hours.
  • This ensures complete conversion to the diester (DINP).

Step 4: Removal of Excess Alcohol

  • Cool to 190โ€“195ยฐC and apply vacuum distillation to remove unreacted alcohol.
  • The crude DINP is collected.

Step 5: Purification

  • The crude product is decolorized (e.g., with activated carbon) and filtered to obtain pure DINP.
Learn how BASTONE produces high-quality DINP plasticizer through advanced-catalyzed esterification, offering low volatility, high stability, and eco efficiency.
Learn how BASTONE produces high-quality DINP plasticizer through advanced-catalyzed esterification, offering low volatility, high stability, and eco efficiency.

โœ… Advantages of BASTONEโ€™s DINP Production Technology

  • High esterification conversion rate (>99%)
  • Excellent color stability and low acid value
  • Closed-loop alcohol recovery system for sustainable production
  • Titanium catalyst system โ€“ non-corrosive, reusable, and environmentally friendly

BASTONE continues to deliver world-class plasticizers like DOP, DOTP, DINP, DOA, and DPHP that enhance PVC flexibility, stability, and performance.
To learn more about our plasticizer solutions, visit: https://bastone-plastics.com/product-category/plasticizer/

Newsletter Updates

Enter your email address below and subscribe to our newsletter